AI白金智选商家 2年
国潮商家
货郎担
关注
联系客服
义乌国际商贸城五区109门五楼4街 5单元71012 71013
主营商品:玩具,日用品、日用百货、口罩、小家电、饰品、鼠标、食玩、宠物用品、床上用品、酒店用品、一次性用品、防护用品

金属网状圆形垃圾筒铁艺垃圾篓厨房收纳桶创意家用办公无盖垃圾筒

价格

起批量

¥8.90

24
物流
浙江省 金华市
浙江省
快递:
货源
现货
颜色

小号26*23*18.5

¥8.90
库存99375件

中号28.5*26.5*21.5

¥11.48
库存99639件
加入进货单
立即购买
收藏商品
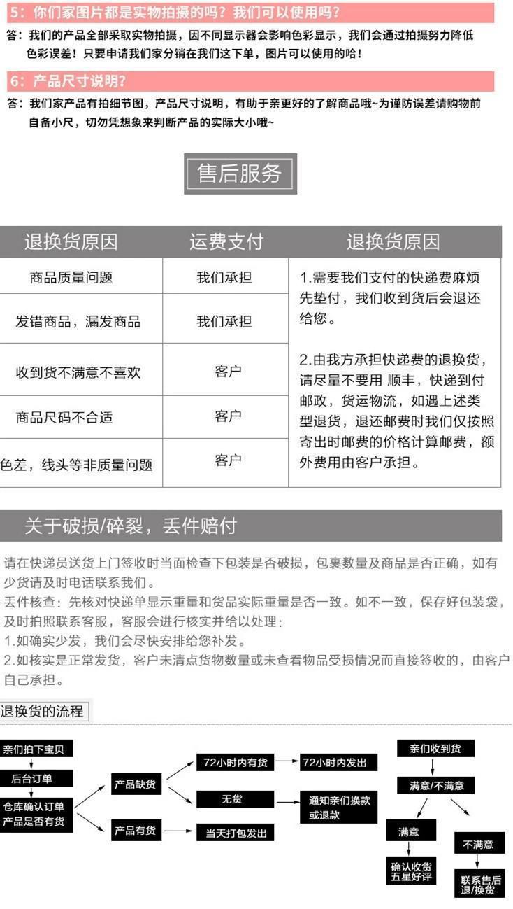
72小时内发货
不支持7天无理由退换货
卫凤伟
工商注册信息
AI白金智选商家 2年
国潮商家
货郎担
卫先生
联系店铺客服
登录查看联系方式
08:00-17:00
国际商贸城五区109门五楼4街 5单元71012 71013
进店逛逛
收藏店铺
店内搜索
关键字:
价格:
-
重置
搜索
商品分类
商品详情 商品详情 0
累计评价 累计评价 0
产地: 中国
材质: 铁质
商品货号: 211094221714
商品品牌: 鼎力